
A LoraWan controller to interface with a webasto car heater to diy the expensive Webasto LTE controller.
Jakob Kaliwoda
The Webasto Controller is an innovative side project designed to connect an Arduino-based controller with a Webasto vehicle heater. The project demonstrates how modern IoT technology can be used to control vehicle heating systems remotely. In this example, a LoRaWAN controller is used to enable reliable long-range remote start functionality.
Want to see it in action? Watch the full demonstration here:
The project is open-source, and the source code is available on GitLab for anyone interested in replicating or improving upon the design.
A DIY alternative for the "Webasto Telestart", using two ESP32 equipped with Lora.
With a remote you can check the status, turn the parking heater and ventilation on and off with a timer.
In the car is a reciver which uses W-Bus to transfere the commands to the heater Heater-Controll-Unit. The reciver is a ESP32 with an hardware interface for the W-Bus connection.
I do not guarantee that this will work for your heater. Trying to recreate this project is at your own risk!
The remote case is made to fit a Heltec ESP32 Lora V2 on a prototyping PCB with two buttons and one Power Switch.
With the oled a command can be selected. Possible commands are:
Planned commands:


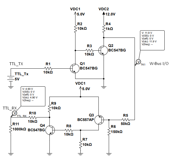
This circuit converts the TTL Output (0V - 5V) from the LevelConverter or ESP to a K-Line output signal (0V - 12V) and Kline to TTL RX (0 - 5V).
Using an ESP32 requires an "TTL-Level-Converter" to push your 3.3V output up to 5V for TX and the 5V to 3.3V input for RX. Alternative would be voltage divider.
The Circuit is a replacement for the L9637D converter chip!


Using Serial 2 on the ESP32: ! Serial2 doesn't work when OLED enabled !
| PIN ESP32 | Connection on HW Interface |
|---|---|
| Pin 17 | TTL TX |
| Pin 16 | TTL RX |
I have installed the and tested my project on an VW Up! TSI. Used: - Webasto installation kit for the VW Up! TSI + Climatronic kit - Webasto TT EVO 4

